海燕策略社区论坛(中国)有限公司
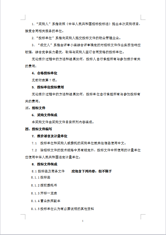
首页
走进京投
华人策略社区loading
公司简介
企业文化
发展历程
京投荣誉
新闻中心
集团新闻
项目动态
媒体关注
视频中心
企业形象
业务单元
其他
产品与服务
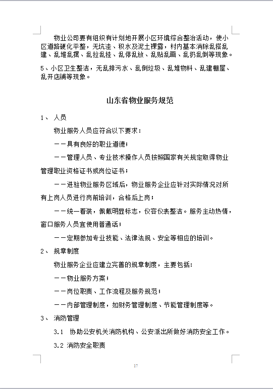
房产开发
物业服务
装修装饰
置业京投
楼宇设备
园林绿化
人力资源
社会招聘
校园招聘
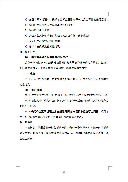
培训学习
阳光招采
招标公告
中标公告
其他
京投党建
组织建设
学习园地
先锋模范
党群活动
党群荣誉
公益活动
联系我们
网站首页
走进京投
新闻中心
视频中心
产品与服务
人力资源
阳光招采
京投党建
联系我们
网站首页
走进京投
新闻中心
视频中心
产品与服务
人力资源
阳光招采
京投党建
Bidding
招标公告
中标公告
其他
您现在的位置:
网站首页
>
招标公告
高校生活园C地块(C11、G1、G2号楼)前期物业招标
发布时间:
2021-3-19 本文被阅读 11923 次
导读:
高校生活园C区物业管理服务项目(项目编号:FYHG-2021-01) 竞争性磋商文件采购人:海燕策略社区论坛 二〇二一 年 三 月
高校生活园C地块(C11、G1、G2号楼)前期物业招标
下一条:
弘儒佳苑项目前期物业管理服务招标公告
京投官方客服热线:0537-3167726
地址:山东省济宁市高新区京投SOHO
相关单位:
蓝狮在线测速
蓝狮在线测速
下属企业:
蓝狮在线测速
蓝狮在线测速
海燕策略社区论坛
© 2021 COPYRIGHT
鲁ICP备18057173号-1
电话
产品与服务
京投党建
联系我们
Top